Scaffolding

Scaffolding and codemods

Scaffolding refers to the process of generating source files from static templates (aka stubs), and codemods refer to updating the TypeScript source code by parsing the AST.

AdonisJS uses both to speed up the repetitive tasks of creating new files and configuring packages. In this guide, we will go through the building blocks of Scaffolding and cover the codemods API you can use within Ace commands.

Building blocks

Stubs

Stubs refers to the templates, that are used to create source files on a given action. For example, The make:controller command uses the controller stub to create a controller file inside the host project.

Generators

Generators enforce a naming convention and generate file, class, or method names based on the pre-defined conventions.

For example, the controller stubs use the controllerName and controllerFileName generators to create a controller.

Since generators are defined as an object, you can override the existing methods to tweak the conventions. We learn more about that later in this guide.

Codemods

The codemods API comes from the @adonisjs/assembler package, and it uses ts-morph under the hood.

Since @adonisjs/assembler is a development dependency, ts-morph does not bloat your project dependencies in production. Also, it means, the codemods APIs are not available in production.

The codemods API exposed by AdonisJS are very specific to accomplish high-level tasks like add a provider to the .adonisrc.ts file, or register a middleware inside the start/kernel.ts file. Also, these APIs rely on the default naming conventions, so if you make drastic changes to your project, you will not be able to run codemods.

Configure command

The configure command is used to configure an AdonisJS package. Under the hood, this command imports the main entry point file and executes the configure method exported by the mentioned package.

The package's configure method receives an instance of the Configure command, and therefore, it can access the stubs and codemods API from the command instance directly.

Using stubs

Most of the time, you will use stubs within an Ace command or inside the configure method of a package you have created. You can initialize the codemods module in both cases via the Ace command's createCodemods method.

The codemods.makeUsingStub method creates a source file from a stub template. It accepts the following arguments:

  • The URL to the root of the directory where stubs are stored.
  • Relative path from the STUBS_ROOT directory to the stub file (including extension).
  • And the data object to share with the stub.
Inside a command
import { BaseCommand } from '@adonisjs/core/ace'
const STUBS_ROOT = new URL('./stubs', import.meta.url)
export default class MakeApiResource extends BaseCommand {
async run() {
const codemods = await this.createCodemods()
await codemods.makeUsingStub(STUBS_ROOT, 'api_resource.stub', {})
}
}

Stubs templating

We use Tempura template engine to process the stubs with runtime data. Tempura is a super lightweight handlebars-style template engine for JavaScript.

Since Tempura's syntax is compatible with handlebars, you can set your code editors to use handlebar syntax highlighting with .stub files.

In the following example, we create a stub that outputs a JavaScript class. It uses the double curly braces to evaluate runtime values.

export default class {{ modelName }}Resource {
serialize({{ modelReference }}: {{ modelName }}) {
return {{ modelReference }}.toJSON()
}
}

Using generators

If you execute the above stub right now, it will fail because we have not provided the modelName and modelReference data properties.

We recommend computing these properties within the stub using inline variables. This way, the host application can eject the stub and modify the variables.

{{#var entity = generators.createEntity('user')}}
{{#var modelName = generators.modelName(entity.name)}}
{{#var modelReference = string.camelCase(modelName)}}
export default class {{ modelName }}Resource {
serialize({{ modelReference }}: {{ modelName }}) {
return {{ modelReference }}.toJSON()
}
}

Output destination

Finally, we have to specify the destination path of the file that will be created using the stub. Once again, we specify the destination path within the stub file, as it allows the host application to eject the stub and customize its output destination.

The destination path is defined using the exports function. The function accepts an object and exports it as the output state of the stub. Later, the codemods API uses this object to create the file at the mentioned location.

{{#var entity = generators.createEntity('user')}}
{{#var modelName = generators.modelName(entity.name)}}
{{#var modelReference = string.camelCase(modelName)}}
{{#var resourceFileName = string(modelName).snakeCase().suffix('_resource').ext('.ts').toString()}}
{{{
exports({
to: app.makePath('app/api_resources', entity.path, resourceFileName)
})
}}}
export default class {{ modelName }}Resource {
serialize({{ modelReference }}: {{ modelName }}) {
return {{ modelReference }}.toJSON()
}
}

Accepting entity name via command

Right now, we have hardcoded the entity name as user within the stub. However, you should accept it as a command argument and share it with the stub as the template state.

import { BaseCommand, args } from '@adonisjs/core/ace'
export default class MakeApiResource extends BaseCommand {
@args.string({
description: 'The name of the resource'
})
declare name: string
async run() {
const codemods = await this.createCodemods()
await codemods.makeUsingStub(STUBS_ROOT, 'api_resource.stub', {
name: this.name,
})
}
}
{{#var entity = generators.createEntity('user')}}
{{#var entity = generators.createEntity(name)}}
{{#var modelName = generators.modelName(entity.name)}}
{{#var modelReference = string.camelCase(modelName)}}
{{#var resourceFileName = string(modelName).snakeCase().suffix('_resource').ext('.ts').toString()}}
{{{
exports({
to: app.makePath('app/api_resources', entity.path, resourceFileName)
})
}}}
export default class {{ modelName }}Resource {
serialize({{ modelReference }}: {{ modelName }}) {
return {{ modelReference }}.toJSON()
}
}

Global variables

The following global variables are always shared with a stub.

VariableDescription
appReference to an instance of the application class.
generatorsReference to the generators module.
randomStringReference to the randomString helper function.
stringA function to create a string builder instance. You can use the string builder to apply transformations on a string.
flagsThe command-line flags are defined when running the ace command.

Ejecting stubs

You can eject/copy stubs inside an AdonisJS application using the node ace eject command. The eject command accepts a path to the original stub file or its parent directory and copies the templates inside the stubs directory of your project's root.

In the following example, we will copy the make/controller/main.stub file from the @adonisjs/core package.

node ace eject make/controller/main.stub

If you open the stub file, it will have the following contents.

{{#var controllerName = generators.controllerName(entity.name)}}
{{#var controllerFileName = generators.controllerFileName(entity.name)}}
{{{
exports({
to: app.httpControllersPath(entity.path, controllerFileName)
})
}}}
// import type { HttpContext } from '@adonisjs/core/http'
export default class {{ controllerName }} {
}
  • In the first two lines, we use the generators module to generate the controller class name and the controller file name.
  • From lines 3-7, we define the destination pathcustomizing-the-destination-path) for the controller file using the exports function.
  • Finally, we define the contents of the scaffolded controller.

Feel free to modify the stub. Next time, the changes will be picked when you run the make:controller command.

Ejecting directories

You may eject an entire directory of stubs using the eject command. Pass the path to the directory, and the command will copy the whole directory.

# Publish all the make stubs
node ace eject make
# Publish all the make:controller stubs
node ace eject make/controller

Using CLI flags to customize stub output destination

All scaffolding commands share the CLI flags (including unsupported ones) with the stub templates. Therefore, you can use them to create custom workflows or change the output destination.

In the following example, we use the --feature flag to create a controller inside the mentioned features directory.

node ace make:controller invoice --feature=billing
Controller stub
{{#var controllerName = generators.controllerName(entity.name)}}
{{#var featureDirectoryName = flags.feature}}
{{#var controllerFileName = generators.controllerFileName(entity.name)}}
{{{
exports({
to: app.httpControllersPath(entity.path, controllerFileName)
to: app.makePath('features', featureDirectoryName, controllerFileName)
})
}}}
// import type { HttpContext } from '@adonisjs/core/http'
export default class {{ controllerName }} {
}

Ejecting stubs from other packages

By default, the eject command copies templates from the @adonisjs/core package. However, you may copy stubs from other packages using the --pkg flag.

node ace eject make/migration/main.stub --pkg=@adonisjs/lucid

How do you find which stubs to copy?

You can find a package's stubs by visiting its GitHub repo. We store all the stubs at the root level of the package inside the stubs directory.

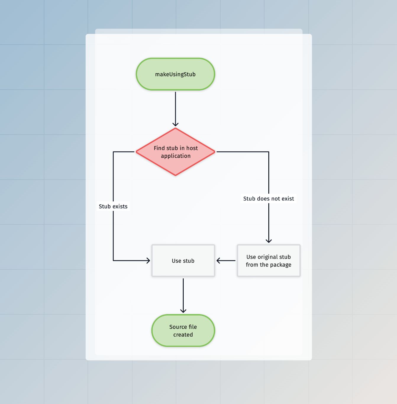
Stubs execution flow

Here's a visual representation of how we find and execute stubs via the makeUsingStub method.

Codemods API

The codemods API is powered by ts-morph and is only available during development. You can lazily instantiate the codemods module using the command.createCodemods method. The createCodemods method returns an instance of the Codemods class.

import type Configure from '@adonisjs/core/commands/configure'
export async function configure(command: ConfigureCommand) {
const codemods = await command.createCodemods()
}

defineEnvValidations

Define validation rules for environment variables. The method accepts a key-value pair of variables. The key is the env variable name, and the value is the validation expression as a string.

This codemod expects the start/env.ts file to exist and must have the export default await Env.create method call.

Also, the codemod does not overwrite the existing validation rule for a given environment variable. This is done to respect in-app modifications.

const codemods = await command.createCodemods()
try {
await codemods.defineEnvValidations({
leadingComment: 'App environment variables',
variables: {
PORT: 'Env.schema.number()',
HOST: 'Env.schema.string()',
}
})
} catch (error) {
console.error('Unable to define env validations')
console.error(error)
}
Output
import { Env } from '@adonisjs/core/env'
export default await Env.create(new URL('../', import.meta.url), {
/**
* App environment variables
*/
PORT: Env.schema.number(),
HOST: Env.schema.string(),
})

defineEnvVariables

Add one or multiple new environment variables to the .env and .env.example files. The method accepts a key-value pair of variables.

const codemods = await command.createCodemods()
try {
await codemods.defineEnvVariables({
MY_NEW_VARIABLE: 'some-value',
MY_OTHER_VARIABLE: 'other-value'
})
} catch (error) {
console.error('Unable to define env variables')
console.error(error)
}

Sometimes you may want to not insert the variable value in the .env.example file. You can do so by using the omitFromExample option.

const codemods = await command.createCodemods()
await codemods.defineEnvVariables({
MY_NEW_VARIABLE: 'SOME_VALUE',
}, {
omitFromExample: ['MY_NEW_VARIABLE']
})

The above code will insert MY_NEW_VARIABLE=SOME_VALUE in the .env file and MY_NEW_VARIABLE= in the .env.example file.

registerMiddleware

Register AdonisJS middleware to one of the known middleware stacks. The method accepts the middleware stack and an array of middleware to register.

The middleware stack could be one of server | router | named.

This codemod expects the start/kernel.ts file to exist and must have a function call for the middleware stack for which you are trying to register a middleware.

const codemods = await command.createCodemods()
try {
await codemods.registerMiddleware('router', [
{
path: '@adonisjs/core/bodyparser_middleware'
}
])
} catch (error) {
console.error('Unable to register middleware')
console.error(error)
}
Output
import router from '@adonisjs/core/services/router'
router.use([
() => import('@adonisjs/core/bodyparser_middleware')
])

You may define named middleware as follows.

const codemods = await command.createCodemods()
try {
await codemods.registerMiddleware('named', [
{
name: 'auth',
path: '@adonisjs/auth/auth_middleware'
}
])
} catch (error) {
console.error('Unable to register middleware')
console.error(error)
}

updateRcFile

Register providers, commands, define metaFiles and commandAliases to the adonisrc.ts file.

This codemod expects the adonisrc.ts file to exist and must have an export default defineConfig function call.

const codemods = await command.createCodemods()
try {
await codemods.updateRcFile((rcFile) => {
rcFile
.addProvider('@adonisjs/lucid/db_provider')
.addCommand('@adonisjs/lucid/commands'),
.setCommandAlias('migrate', 'migration:run')
})
} catch (error) {
console.error('Unable to update adonisrc.ts file')
console.error(error)
}
Output
import { defineConfig } from '@adonisjs/core/app'
export default defineConfig({
commands: [
() => import('@adonisjs/lucid/commands')
],
providers: [
() => import('@adonisjs/lucid/db_provider')
],
commandAliases: {
migrate: 'migration:run'
}
})

registerJapaPlugin

Register a Japa plugin to the tests/bootstrap.ts file.

This codemod expects the tests/bootstrap.ts file to exist and must have the export const plugins: Config['plugins'] export.

const codemods = await command.createCodemods()
const imports = [
{
isNamed: false,
module: '@adonisjs/core/services/app',
identifier: 'app'
},
{
isNamed: true,
module: '@adonisjs/session/plugins/api_client',
identifier: 'sessionApiClient'
}
]
const pluginUsage = 'sessionApiClient(app)'
try {
await codemods.registerJapaPlugin(pluginUsage, imports)
} catch (error) {
console.error('Unable to register japa plugin')
console.error(error)
}
Output
import app from '@adonisjs/core/services/app'
import { sessionApiClient } from '@adonisjs/session/plugins/api_client'
export const plugins: Config['plugins'] = [
sessionApiClient(app)
]

registerPolicies

Register AdonisJS bouncer policies to the list of policies object exported from the app/policies/main.ts file.

This codemod expects the app/policies/main.ts file to exist and must export a policies object from it.

const codemods = await command.createCodemods()
try {
await codemods.registerPolicies([
{
name: 'PostPolicy',
path: '#policies/post_policy'
}
])
} catch (error) {
console.error('Unable to register policy')
console.error(error)
}
Output
export const policies = {
PostPolicy: () => import('#policies/post_policy')
}

registerVitePlugin

Register a Vite plugin to the vite.config.ts file.

This codemod expects the vite.config.ts file to exist and must have the export default defineConfig function call.

const transformer = new CodeTransformer(appRoot)
const imports = [
{
isNamed: false,
module: '@vitejs/plugin-vue',
identifier: 'vue'
},
]
const pluginUsage = 'vue({ jsx: true })'
try {
await transformer.addVitePlugin(pluginUsage, imports)
} catch (error) {
console.error('Unable to register vite plugin')
console.error(error)
}
Output
import { defineConfig } from 'vite'
import vue from '@vitejs/plugin-vue'
export default defineConfig({
plugins: [
vue({ jsx: true })
]
})

installPackages

Install one or multiple packages using the detected package manager in the user's project.

const codemods = await command.createCodemods()
try {
await codemods.installPackages([
{ name: 'vinejs', isDevDependency: false },
{ name: 'edge', isDevDependency: false }
])
} catch (error) {
console.error('Unable to install packages')
console.error(error)
}

getTsMorphProject

The getTsMorphProject method returns an instance of ts-morph. This can be useful when you want to perform custom file transformations that are not covered by the Codemods API.

const project = await codemods.getTsMorphProject()
project.getSourceFileOrThrow('start/routes.ts')

Make sure to read the ts-morph documentation to know more about the available APIs.